Mr. Bang Drying Machine | New Concept Home Appliances

2023-07-14 Home Appliance 5586 12 36
Follow all

Owners

Mr. Bang Drying Machine | New Concept Home Appliances

2023-07-14 Home Appliance 5586 12 36
Follow all

Owners

Do you live in the southeast coastal areas, because the climate is humid, resulting in dry clothes, moldy, bacteria breeding, odor?
Have you ever encountered the problem of limited living space, no place to dry clothes or inconvenient to dry clothes?
Do you have a few clothes that are not very useful and occupy space?
......
In the current social environment where the living environment is becoming more and more compact, clothing care needs to go through a cumbersome process. The washing machine takes clothes, dryers, irons, and stores them, which wastes a lot of time. We can use the design to help the user crowd, design a home of the dryer.
--
After a large number of in-depth qualitative and quantitative design research and rich first-hand research data analysis, we have a design perspective, in-depth design insight, found problems and trends, and defined a new landing dryer.
First of all, we found that there are three ways to heat the dryer, the most mainstream is the straight row (PTC), accounting for about 70%. The other two are heat pump type and condensing type, which are used less. Each has its own advantages and disadvantages. However, after our investigation, we found that the direct exhaust type has low cost, can be used in a wide range and has many usage scenarios, but the hot air generated by it will be directly discharged into the room and damage clothes, with low efficiency and high energy consumption. Condensing type does not damage clothes, but the cost is high and the efficiency is average. The heat pump type does not damage clothes and has high efficiency, but it has high cost, single use scene and limited workload.
In the competitive product analysis, we found that the overall situation and development trend of the current dryer industry:
1: straight products because of the comfort of the reasons in slowly reduced.
2: Strong functional products have specific target scenes, and functional selling points are strongly associated with scenes.
3: maternal and child, underwear and other market segments of the development of significant growth.
4: clothing care is a rapidly growing potential value, intelligent trend.

Drying machine,household electrical appliances,Home Furnishing,Product definition,Appearance design,
Drying machine,household electrical appliances,Home Furnishing,Product definition,Appearance design,

First of all, in the early stage of the project, we combed and analyzed the principle of drying clothes in the market. There are three heating methods, the most mainstream is straight row (PTC), accounting for about 70%.

Drying machine,household electrical appliances,Home Furnishing,Product definition,Appearance design,

The study found that the straight-row working module is the simplest, but compared with the condensing type, it lacks the humid air condensation cooling module, and the discharge of humid and hot air affects the surrounding environment.

Drying machine,household electrical appliances,Home Furnishing,Product definition,Appearance design,

We analyzed the PTC wind position and found that there are now three types: down, up, after, down wind and after wind products are easy to get a premium, the scene is more indoor.
After the research and analysis, we summarized a development strategy:
Known projects use PTC condensing module for open drying product development.
If you want to highlight the product, you can focus on the following points:
1: hurt clothing
2: low efficiency
3: exhaust hot air
The best way to wind out is limited by technology. At present, they are all professional products. The main scene is in the laundry area: we can think about the feasibility and advantages and disadvantages of the way to wind out in the middle, side and 360-degree. If there is no better way to wind out, it is recommended to choose the way to wind out.

Drying machine,household electrical appliances,Home Furnishing,Product definition,Appearance design,

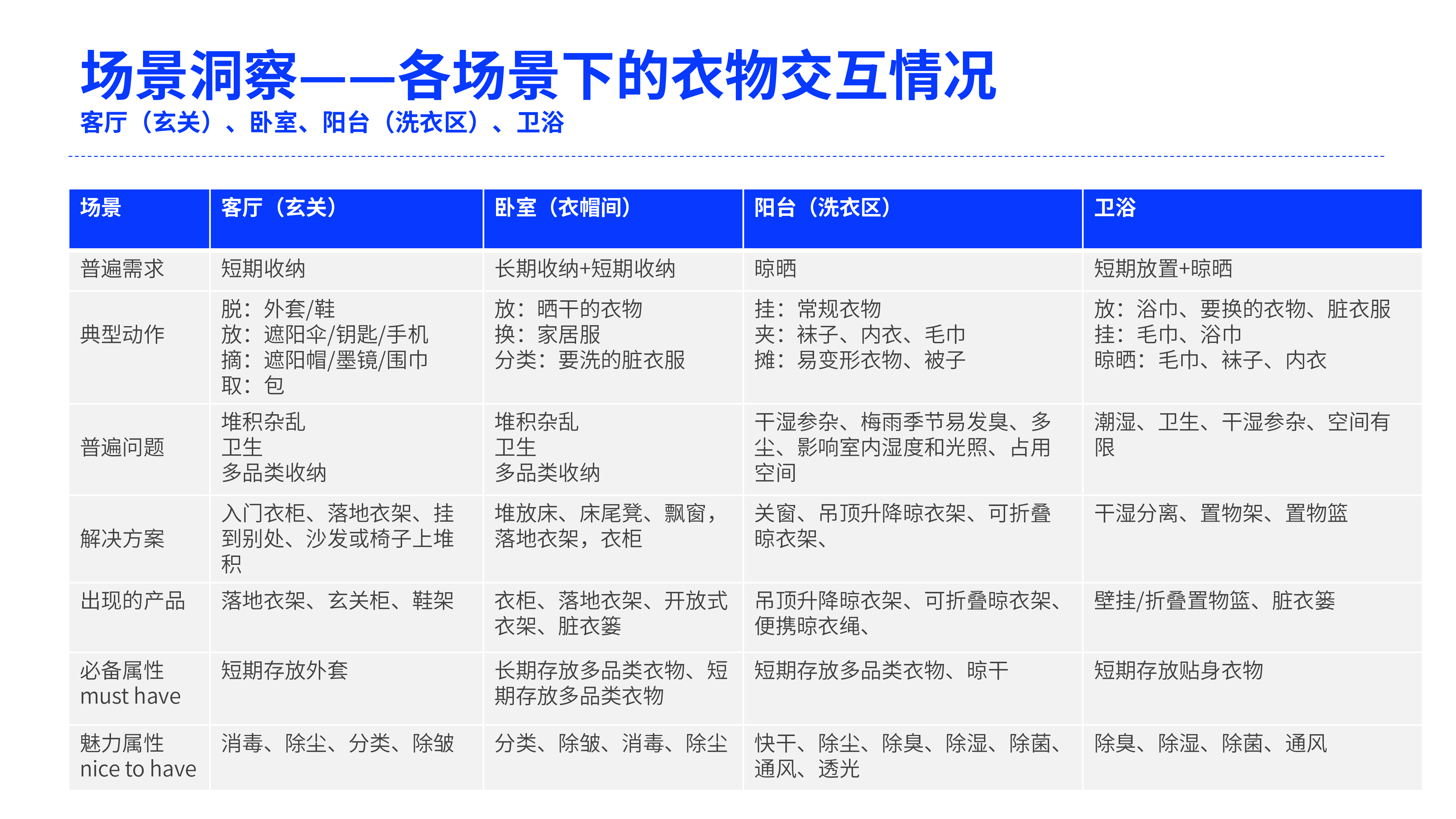
At the same time, we also have insight into typical family scenes:
The typical family scenes related to clothing interaction are analyzed, including: living room (entrance), bedroom, balcony (laundry area), bathroom, and we have an insight into the interaction between people and clothing in the above typical scenes, the products related to clothing treatment, and the development trend of space.

Drying machine,household electrical appliances,Home Furnishing,Product definition,Appearance design,

Summarize the development trend of each scene space:
In the scene, the products related to clothing treatment in the balcony, bathroom, bedroom and living room change from strong functionality to strong experience.
Strong functional scenes and products correspond to low-frequency interactions, focusing on the needs of users in the bedroom and living room can improve the product's
Frequency of use, and these scenarios require that the product must have a very good experience, with sufficient charm attributes.

Drying machine,household electrical appliances,Home Furnishing,Product definition,Appearance design,

After design insight, found problems and development trends, we defined a breakthrough category, a new dryer. In order to meet the pursuit of quality of life, "dry clothes, sterilization, protective clothing," high attention to the needs of young women. This can bring the value space of premium to the dryer products, and form the unique and differentiated competitiveness of the products. Following this design key and concept, we jointly designed this dryer, so that it has the functions of drying, sterilization, protective clothing and so on. Compared with ordinary dryers, our dryer is open. Although it is open, we also have a built-in humidification module to ensure the balance of indoor temperature and humidity. In appearance, this is a new type of dryer, which is different and unique. The whole caters to the market trend of home-based intelligence. Products with a sense of home often have better man-machine attributes. The simple body shape is very affinity and more detailed and intimate in function. The simple shape occasionally has some different attributes, which makes people feel the simplicity and nature of the product, and can find rich and full details. Everything exists for the pursuit of the ultimate quality of life. The combination of tradition and intelligence and the open design make it not bulky. It also has the function of visual intelligent touch screen, which can adjust the wind speed and temperature. There is a metal outer insert at the clothes drying rod to prevent the clothes rack from sliding down. The main engine takes the runway circle as the main design language, and the air outlet hole and the ultraviolet disinfection lamp are modularly distinguished, which makes the simple body shape more full of vitality, more design sense, and makes the product more round and saturated.
The small design on the details shows the exquisite careful machine. Together with other home appliances, harmony makes people shine and attract attention.

Drying machine,household electrical appliances,Home Furnishing,Product definition,Appearance design,
Drying machine,household electrical appliances,Home Furnishing,Product definition,Appearance design,

The inserts on both sides end the profile holes, and at the same time add slots to prevent clothes from falling.

Drying machine,household electrical appliances,Home Furnishing,Product definition,Appearance design,

Classic black and white two color matching, suitable for a variety of home environment, showing elegant quality.

Drying machine,household electrical appliances,Home Furnishing,Product definition,Appearance design,

Screen display interaction, intuitive display of functional information.

Drying machine,household electrical appliances,Home Furnishing,Product definition,Appearance design,

One-time molding base enhances product quality and overall stability.

Drying machine,household electrical appliances,Home Furnishing,Product definition,Appearance design,
Drying machine,household electrical appliances,Home Furnishing,Product definition,Appearance design,
Drying machine,household electrical appliances,Home Furnishing,Product definition,Appearance design,
Drying machine,household electrical appliances,Home Furnishing,Product definition,Appearance design,

Ultraviolet sterilization function, effective sterilization for clothing, to protect the healthy life of the family.

Drying machine,household electrical appliances,Home Furnishing,Product definition,Appearance design,
Drying machine,household electrical appliances,Home Furnishing,Product definition,Appearance design,
Drying machine,household electrical appliances,Home Furnishing,Product definition,Appearance design,
Drying machine,household electrical appliances,Home Furnishing,Product definition,Appearance design,
36 23
Users’ other works View More
Comment

Comment Board (12)

走进新时代 2023-07-17
Reply

下雨天 2023-07-17
Reply

It's just a little electricity-consuming

DanyOwner 2023-07-18
Reply
You must be a little master of housekeeping
Write a comment
春日往事 2023-07-17
Reply

very advanced

DanyOwner 2023-07-18
Reply
Thank you. I like it
Write a comment
不知名设计师 2023-07-17
Reply

How do you feel that this open drying efficiency is far less than that of bags on the market now? Have you actually experienced his drying efficiency? In addition, isn't the surrounding environment of wet clothes drying very humid and stuffy? Why do you need to add another humidification module to humidify?

DanyOwner 2023-07-18
Reply
This is also related to product positioning.
Write a comment
水蜜桃泡泡冰 2023-07-14
Reply

Is it listed?

DanyOwner 2023-07-18
Reply
not yet
181****7646 2024-08-31
Reply
When will it be listed?
Write a comment
Erica_J 2023-07-14
Reply

Suitable for rainy season

DanyOwner 2023-07-18
Reply
Yes, southerners are in urgent need.
Write a comment

Owners (2)

Dany
China · Other Industries

宁波木马工业设计
China · Home Appliance

Appreciations Comment Favorites Back to top
Favorites
Create favorites

Create favorites

Favorite's name
Confirm
Online service
Back to top
Send verification code

Create

Read and agree to the User Agreement Terms of Use.

Send verification code

Back Change