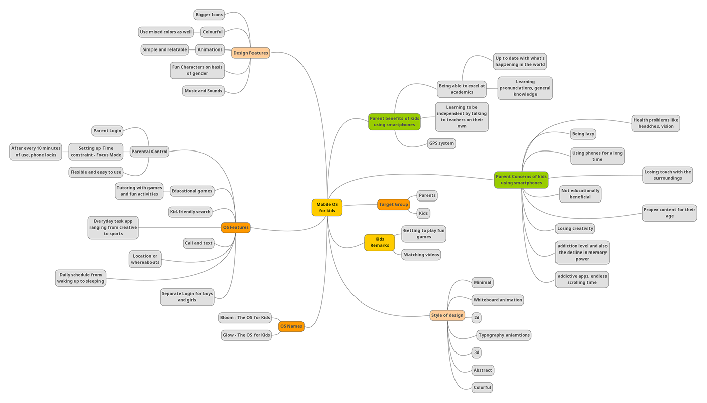
Design Sprint: Bloom - The OS for Kids

2021-03-23 Other Industries 255 0 0

Behance

Other Industries

Design Sprint: Bloom - The OS for Kids

2021-03-23 Other Industries 255 0 0

Behance

Other Industries
0 2
Comment

Comment Board (0)

Empty comment

Tags

Appreciations Comment Favorites Back to top
Favorites
Create favorites

Create favorites

Favorite's name
Confirm
Online service
Back to top
Send verification code

Create

Read and agree to the User Agreement Terms of Use.

Send verification code

Back Change