Alias Subdivision Subdivision Surface Modeling Concept Seat Shape Modeling

2023-09-16 Automotive Design 4317 10 40

SevenDesign

China · Automotive Design

Alias Subdivision Subdivision Surface Modeling Concept Seat Shape Modeling

2023-09-16 Automotive Design 4317 10 40

SevenDesign

China · Automotive Design

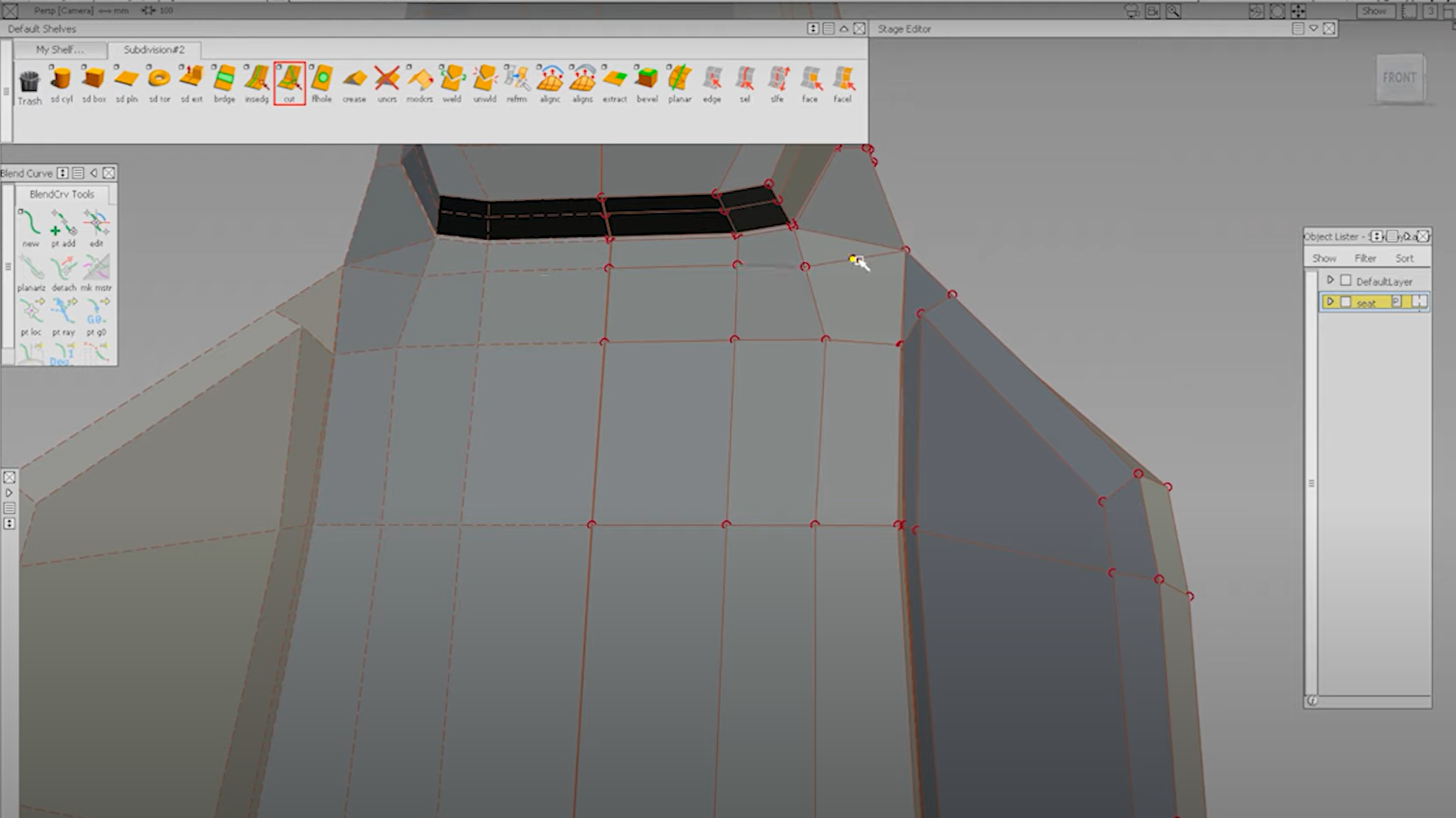
Concept seat shape modeling mainly shares the application and modeling process of Alias Subdivison subdivision surface modeling technology in the process of car seat shape construction. For more wonderful dry goods related to car shape design, please pay attention to WeChat subscription number "Saiwen Car". Thank you!

Alias,Alias,vred,chair,vred,chair,Subdivision,Subdivision,Subdivision surface modeling,Subdivision surface modeling,
Alias,Alias,vred,chair,vred,chair,Subdivision,Subdivision,Subdivision surface modeling,Subdivision surface modeling,
Alias,Alias,vred,chair,vred,chair,Subdivision,Subdivision,Subdivision surface modeling,Subdivision surface modeling,
Alias,Alias,vred,chair,vred,chair,Subdivision,Subdivision,Subdivision surface modeling,Subdivision surface modeling,
Alias,Alias,vred,chair,vred,chair,Subdivision,Subdivision,Subdivision surface modeling,Subdivision surface modeling,
Alias,Alias,vred,chair,vred,chair,Subdivision,Subdivision,Subdivision surface modeling,Subdivision surface modeling,
Alias,Alias,vred,chair,vred,chair,Subdivision,Subdivision,Subdivision surface modeling,Subdivision surface modeling,
Alias,Alias,vred,chair,vred,chair,Subdivision,Subdivision,Subdivision surface modeling,Subdivision surface modeling,
Alias,Alias,vred,chair,vred,chair,Subdivision,Subdivision,Subdivision surface modeling,Subdivision surface modeling,
Alias,Alias,vred,chair,vred,chair,Subdivision,Subdivision,Subdivision surface modeling,Subdivision surface modeling,
Alias,Alias,vred,chair,vred,chair,Subdivision,Subdivision,Subdivision surface modeling,Subdivision surface modeling,
Alias,Alias,vred,chair,vred,chair,Subdivision,Subdivision,Subdivision surface modeling,Subdivision surface modeling,
Alias,Alias,vred,chair,vred,chair,Subdivision,Subdivision,Subdivision surface modeling,Subdivision surface modeling,
Alias,Alias,vred,chair,vred,chair,Subdivision,Subdivision,Subdivision surface modeling,Subdivision surface modeling,
Alias,Alias,vred,chair,vred,chair,Subdivision,Subdivision,Subdivision surface modeling,Subdivision surface modeling,
Alias,Alias,vred,chair,vred,chair,Subdivision,Subdivision,Subdivision surface modeling,Subdivision surface modeling,
Alias,Alias,vred,chair,vred,chair,Subdivision,Subdivision,Subdivision surface modeling,Subdivision surface modeling,
Alias,Alias,vred,chair,vred,chair,Subdivision,Subdivision,Subdivision surface modeling,Subdivision surface modeling,
Alias,Alias,vred,chair,vred,chair,Subdivision,Subdivision,Subdivision surface modeling,Subdivision surface modeling,
Alias,Alias,vred,chair,vred,chair,Subdivision,Subdivision,Subdivision surface modeling,Subdivision surface modeling,
Alias,Alias,vred,chair,vred,chair,Subdivision,Subdivision,Subdivision surface modeling,Subdivision surface modeling,
Alias,Alias,vred,chair,vred,chair,Subdivision,Subdivision,Subdivision surface modeling,Subdivision surface modeling,
Alias,Alias,vred,chair,vred,chair,Subdivision,Subdivision,Subdivision surface modeling,Subdivision surface modeling,
Alias,Alias,vred,chair,vred,chair,Subdivision,Subdivision,Subdivision surface modeling,Subdivision surface modeling,
Alias,Alias,vred,chair,vred,chair,Subdivision,Subdivision,Subdivision surface modeling,Subdivision surface modeling,
Alias,Alias,vred,chair,vred,chair,Subdivision,Subdivision,Subdivision surface modeling,Subdivision surface modeling,
Alias,Alias,vred,chair,vred,chair,Subdivision,Subdivision,Subdivision surface modeling,Subdivision surface modeling,
Alias,Alias,vred,chair,vred,chair,Subdivision,Subdivision,Subdivision surface modeling,Subdivision surface modeling,
Alias,Alias,vred,chair,vred,chair,Subdivision,Subdivision,Subdivision surface modeling,Subdivision surface modeling,
Alias,Alias,vred,chair,vred,chair,Subdivision,Subdivision,Subdivision surface modeling,Subdivision surface modeling,
Alias,Alias,vred,chair,vred,chair,Subdivision,Subdivision,Subdivision surface modeling,Subdivision surface modeling,
Alias,Alias,vred,chair,vred,chair,Subdivision,Subdivision,Subdivision surface modeling,Subdivision surface modeling,
Alias,Alias,vred,chair,vred,chair,Subdivision,Subdivision,Subdivision surface modeling,Subdivision surface modeling,
Alias,Alias,vred,chair,vred,chair,Subdivision,Subdivision,Subdivision surface modeling,Subdivision surface modeling,
40 23
Users’ other works View More
Comment

Comment Board (10)

我不吃糖 2023-09-19
Reply

Here we come. Here we come.

SevenDesignOwner 2023-10-18
Reply
Thank you for your support and more wonderful content. Please pay attention to the WeChat public number of "Saiwen Auto"
Write a comment
北顷风 2023-09-19
Reply

Not bad

SevenDesignOwner 2023-10-18
Reply
Thank you for your support and more wonderful content. Please pay attention to the WeChat public number of "Saiwen Auto"
Write a comment
想未来 2023-09-19
Reply

this is good

SevenDesignOwner 2023-10-18
Reply
Thank you for your support and more wonderful content. Please pay attention to the WeChat public number of "Saiwen Auto"
Write a comment
昊天天 2023-09-18
Reply

Bang Bang

SevenDesignOwner 2023-10-18
Reply
Thank you for your support and more wonderful content. Please pay attention to the WeChat public number of "Saiwen Auto"
Write a comment
Mr Wen 2023-09-18
Reply

Learn to learn ah

SevenDesignOwner 2023-10-18
Reply
Thank you for your support and more wonderful content. Please pay attention to the WeChat public number of "Saiwen Auto"
Write a comment
Appreciations Comment Favorites Back to top
Favorites
Create favorites

Create favorites

Favorite's name
Confirm
Online service
Back to top
Send verification code

Create

Read and agree to the User Agreement Terms of Use.

Send verification code

Back Change