It is too difficult to design a super beautiful teapot now.

2025-05-22 Home Furniture 626 4 2

佛山工业设计公司

China · Home Appliance

It is too difficult to design a super beautiful teapot now.

2025-05-22 Home Furniture 626 4 2

佛山工业设计公司

China · Home Appliance

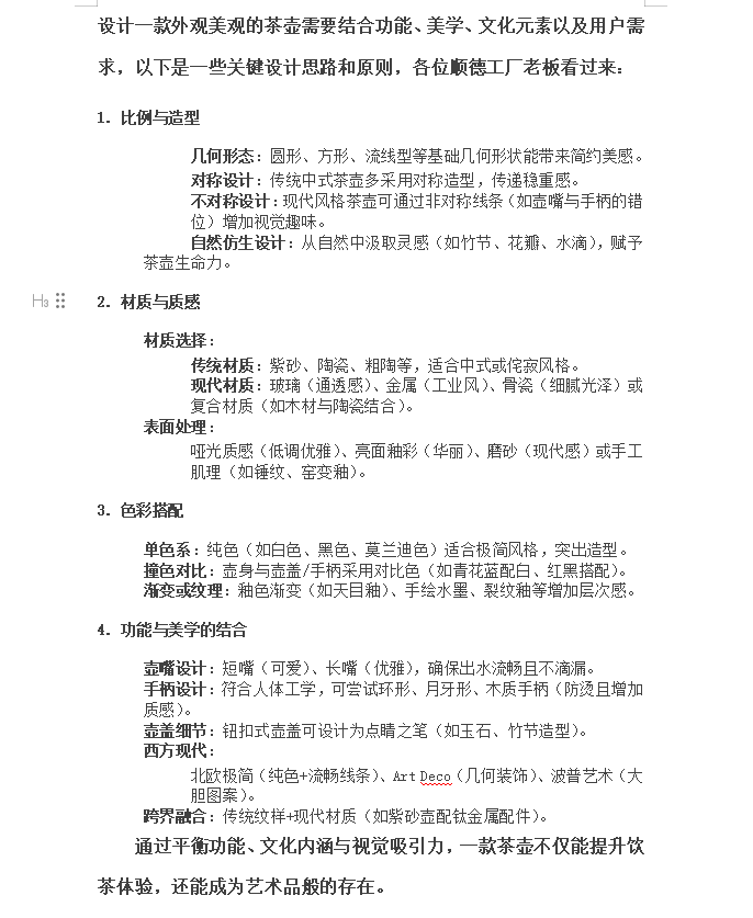
Designing a teapot with beautiful appearance needs to combine function, aesthetics, cultural elements and user needs. The following are some key design ideas and principles. All the factory owners in Shunde can see them: 1. Proportion and modeling geometry: basic geometry such as round, square and streamlined shape can bring simple beauty. Symmetrical design: traditional Chinese teapots use symmetrical modeling to convey a sense of stability. Asymmetric design: The modern teapot adds visual interest through asymmetrical lines (e. g., misaligned spout and handle). Natural bionic design: draw inspiration from nature (such as bamboo, petals, water droplets), give the teapot vitality. 2. Material and texture Material selection: traditional materials: purple sand, ceramics, coarse pottery, etc., suitable for Chinese or silent style. Modern materials: glass (transparent), metal (industrial style), bone china (fine luster) or composite materials (such as wood combined with ceramic). Surface treatment: matte texture (understated elegance), bright glaze (gorgeous), frosted (modern) or hand texture (such as hammer pattern, kiln glaze). 3. Color matching monochrome: solid colors (such as white, black, Morandi color) are suitable for minimalist style and highlight the shape. Contrast color contrast: The body and lid/handle are in contrasting colors (e. g. blue and white with white, red and black). Gradient or texture: Gradient glaze (such as Tianmu glaze), hand-painted ink, crack glaze, etc. to increase the sense of layering. 4. The combination of function and aesthetics The spout design: short mouth (cute), long mouth (elegant), to ensure that the water is smooth and does not drip. Handle design: ergonomic, can try ring, crescent, wooden handle (anti-scald and increase texture). Lid details: button lid can be designed as a finishing touch (such as jade, bamboo shape). Western modern: Nordic minimalism (solid color smooth lines), Art Deco (geometric decoration), pop art (bold pattern). Cross-border integration: traditional patterns of modern materials (such as purple clay pot with titanium metal accessories). By balancing function, cultural connotation and visual appeal, a teapot can not only enhance the tea drinking experience, but also become a work of art.

teapot,Shunde Product Design,industrial design,kettle,designer,industrial design,Product appearance,
teapot,Shunde Product Design,industrial design,kettle,designer,industrial design,Product appearance,
teapot,Shunde Product Design,industrial design,kettle,designer,industrial design,Product appearance,
teapot,Shunde Product Design,industrial design,kettle,designer,industrial design,Product appearance,
teapot,Shunde Product Design,industrial design,kettle,designer,industrial design,Product appearance,
teapot,Shunde Product Design,industrial design,kettle,designer,industrial design,Product appearance,
2 1
Users’ other works View More
Comment

Comment Board (4)

梅微斯 2025-05-23
Reply

Praise for the design

Write a comment
Gloria 2025-05-23
Reply

It's all heart and blood.

Write a comment
Appreciations Comment Favorites Back to top
Favorites
Create favorites

Create favorites

Favorite's name
Confirm
Online service
Back to top
Send verification code

Create

Read and agree to the User Agreement Terms of Use.

Send verification code

Back Change