Mobile power design

2022-04-18 Tools&Equipment 2980 14 18

老龙

China · Tools&Equipment

Mobile power design

2022-04-18 Tools&Equipment 2980 14 18

老龙

China · Tools&Equipment

Industrial grade mobile power supply for power engineering

Industrial grade,

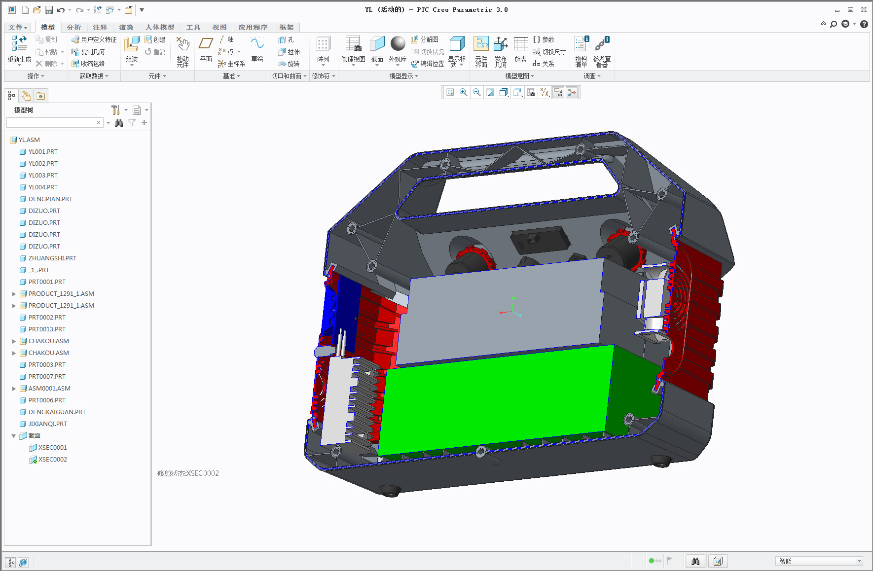
Internal component finishing

Industrial grade,

Previous description

Industrial grade,
Industrial grade,
Industrial grade,
Industrial grade,

Structural design

Industrial grade,

3D creation

Industrial grade,
18 13
Users’ other works View More
Comment

Comment Board (14)

Jason 2024-05-29
Reply

It's quite complete.

老龙Owner 2024-05-29
Reply
From appearance to structure
Write a comment
害羞的面包 2022-04-18
Reply

Aggressive

老龙Owner 2022-04-18
Reply
Thank you
Write a comment
乐哈哈 2022-04-18
Reply

Alternative modeling

老龙Owner 2022-04-18
Reply
More advice
Write a comment
雪女雪女得第一 2022-04-18
Reply

Handsome

老龙Owner 2022-04-18
Reply
Thank you
Write a comment
珍珠奶茶 2022-04-18
Reply

It's okay

老龙Owner 2022-04-18
Reply
Thank you for your encouragement
Write a comment
王者归来 2022-04-18
Reply

老龙Owner 2022-04-18
Reply
Write a comment
皓月当空 2022-04-18
Reply

nice

老龙Owner 2022-04-18
Reply
Write a comment
Appreciations Comment Favorites Back to top
Favorites
Create favorites

Create favorites

Favorite's name
Confirm
Online service
Back to top
Send verification code

Create

Read and agree to the User Agreement Terms of Use.

Send verification code

Back Change