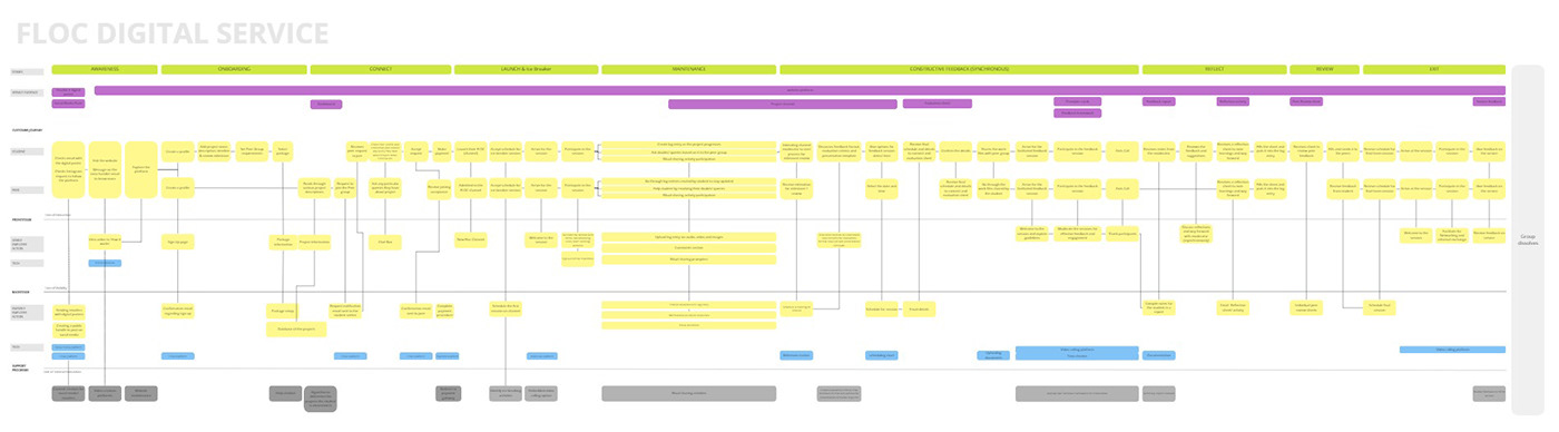
Service Design | Effective learning with Peer Feedback

2021-10-11 Other Industries 121 0 0

Behance

Other Industries

Service Design | Effective learning with Peer Feedback

2021-10-11 Other Industries 121 0 0

Behance

Other Industries
0 1
Comment

Comment Board (0)

Empty comment

Tags

Appreciations Comment Favorites Back to top
Favorites
Create favorites

Create favorites

Favorite's name
Confirm
Online service
Back to top
Send verification code

Create

Read and agree to the User Agreement Terms of Use.

Send verification code

Back Change