Activated carbon equipment

2024-03-10 Tools&Equipment 574 1 3

浅梦

China · Other Industries

Activated carbon equipment

2024-03-10 Tools&Equipment 574 1 3

浅梦

China · Other Industries

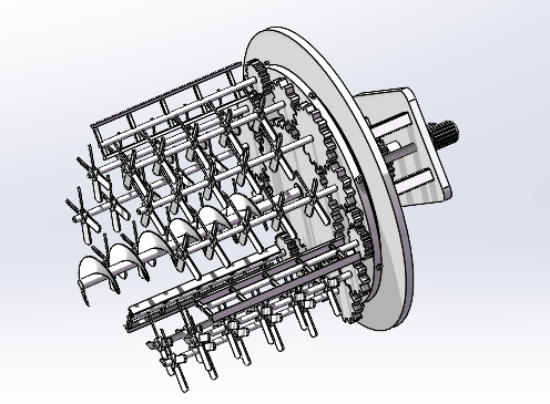
By setting the staggered distribution of auxiliary knives and crushing knives, and the rotation of auxiliary knives and crushing knives is opposite, so as to improve the crushing effect of raw materials. In addition, the set stirring mechanism can stir the raw materials during crushing, which is convenient for better crushing of raw materials. After processing, the inner wall of the tank can also be cleaned.

Activated carbon,stir,Easy to clean up,good crushing effect,
Activated carbon,stir,Easy to clean up,good crushing effect,
Activated carbon,stir,Easy to clean up,good crushing effect,
3 0
Comment

Comment Board (1)

nevermore 2024-03-10
Reply

2223, yes.

Appreciations Comment Favorites Back to top
Favorites
Create favorites

Create favorites

Favorite's name
Confirm
Online service
Back to top
Send verification code

Create

Read and agree to the User Agreement Terms of Use.

Send verification code

Back Change