[POTRTFOIL] [Interactive Design] Electronic Generation Art-Gem Forest

2022-08-23 UX 1110 3 5

嗷大翅

China · Other Industries

[POTRTFOIL] [Interactive Design] Electronic Generation Art-Gem Forest

2022-08-23 UX 1110 3 5

嗷大翅

China · Other Industries

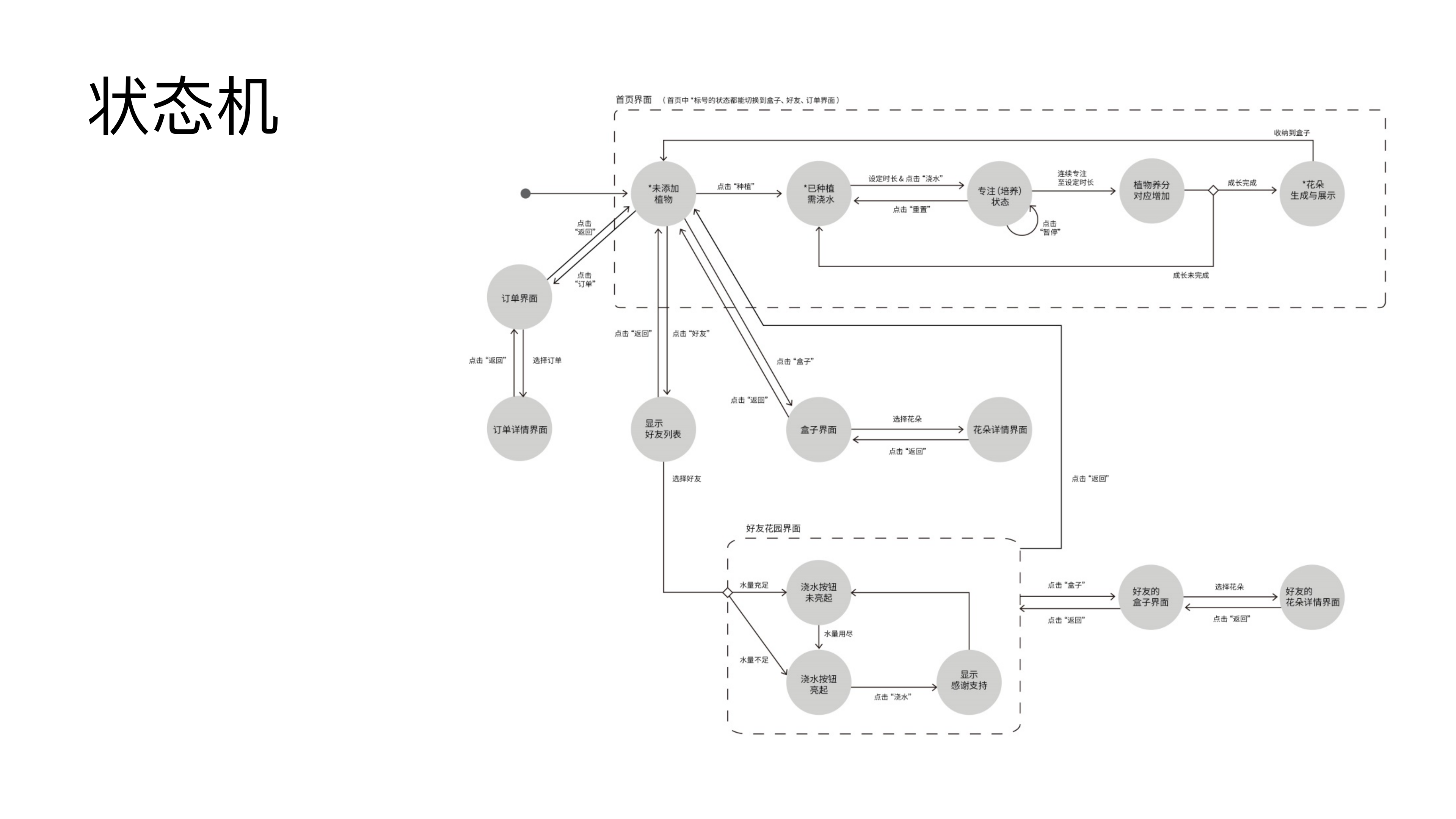
"Gem Forest" is a healing mini game based on the art of electronic generation. After players record their different moods every day, the system is based on electronic generation art and will synthesize different gem flowers and plant them in the forest. The gem flower that creates personality also sees its own change.

Interaction design,Electron generation,Gem forest,Healing game,
Interaction design,Electron generation,Gem forest,Healing game,
Interaction design,Electron generation,Gem forest,Healing game,
Interaction design,Electron generation,Gem forest,Healing game,
Interaction design,Electron generation,Gem forest,Healing game,
Interaction design,Electron generation,Gem forest,Healing game,
Interaction design,Electron generation,Gem forest,Healing game,
Interaction design,Electron generation,Gem forest,Healing game,
Interaction design,Electron generation,Gem forest,Healing game,
Interaction design,Electron generation,Gem forest,Healing game,
Interaction design,Electron generation,Gem forest,Healing game,
Interaction design,Electron generation,Gem forest,Healing game,
Interaction design,Electron generation,Gem forest,Healing game,
Interaction design,Electron generation,Gem forest,Healing game,
Interaction design,Electron generation,Gem forest,Healing game,
Interaction design,Electron generation,Gem forest,Healing game,
Interaction design,Electron generation,Gem forest,Healing game,
Interaction design,Electron generation,Gem forest,Healing game,
Interaction design,Electron generation,Gem forest,Healing game,
Interaction design,Electron generation,Gem forest,Healing game,
Interaction design,Electron generation,Gem forest,Healing game,
5 1
Users’ other works View More
Comment

Comment Board (3)

追逐我 2022-08-23
Reply

The content is quite rich.

眺望 2022-08-23
Reply

你会坚强的@ 2022-08-23
Reply

Good job!

Appreciations Comment Favorites Back to top
Favorites
Create favorites

Create favorites

Favorite's name
Confirm
Online service
Back to top
Send verification code

Create

Read and agree to the User Agreement Terms of Use.

Send verification code

Back Change