"college students mutual aid platform"-college students idle goods transaction and campus sustainable public welfare network platform.

2023-02-21 UX 1158 2 6

小王不白

China · Other Industries

"college students mutual aid platform"-college students idle goods transaction and campus sustainable public welfare network platform.

2023-02-21 UX 1158 2 6

小王不白

China · Other Industries

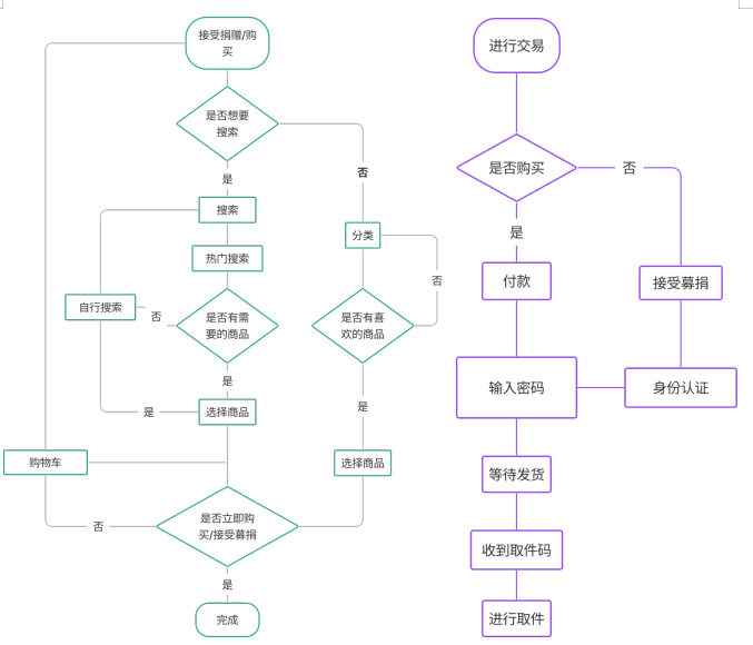
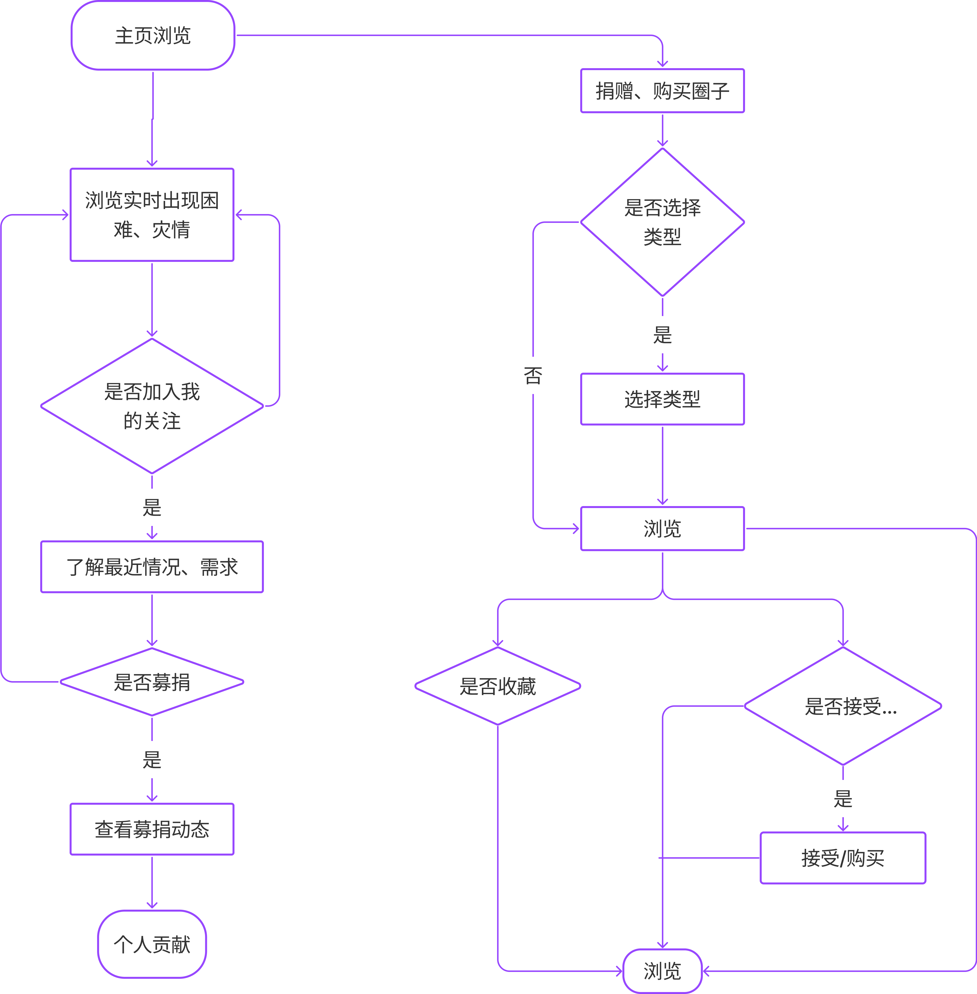
In view of the problems such as too many idle articles for college students and the actual needs of poor college students, we have constructed a platform for the transaction of idle articles for college students and the sustainable public welfare network on campus.
At the same time, through preliminary research, competition analysis and user demand analysis, the main functional sections are determined: identity authentication, establishment of transactions, homepage browsing and transactions and other important page structures. In this design process, the detailed categories of users are specifically distinguished, and users can choose different identities to enter the software for use. The interface design refers to some shopping and second-hand goods trading software on the market.

Interactive Design, College Students, Donations, Second-hand Transactions, Public Welfare,
Interactive Design, College Students, Donations, Second-hand Transactions, Public Welfare,
Interactive Design, College Students, Donations, Second-hand Transactions, Public Welfare,
Interactive Design, College Students, Donations, Second-hand Transactions, Public Welfare,
Interactive Design, College Students, Donations, Second-hand Transactions, Public Welfare,
Interactive Design, College Students, Donations, Second-hand Transactions, Public Welfare,
Interactive Design, College Students, Donations, Second-hand Transactions, Public Welfare,
Interactive Design, College Students, Donations, Second-hand Transactions, Public Welfare,
Interactive Design, College Students, Donations, Second-hand Transactions, Public Welfare,
Interactive Design, College Students, Donations, Second-hand Transactions, Public Welfare,
Interactive Design, College Students, Donations, Second-hand Transactions, Public Welfare,
Interactive Design, College Students, Donations, Second-hand Transactions, Public Welfare,
Interactive Design, College Students, Donations, Second-hand Transactions, Public Welfare,
Interactive Design, College Students, Donations, Second-hand Transactions, Public Welfare,
Interactive Design, College Students, Donations, Second-hand Transactions, Public Welfare,
6 2
Users’ other works View More
Comment

Comment Board (2)

走进新时代 2023-02-22
Reply

666

定西 2023-02-22
Reply

This is very practical.

Appreciations Comment Favorites Back to top
Favorites
Create favorites

Create favorites

Favorite's name
Confirm
Online service
Back to top
Send verification code

Create

Read and agree to the User Agreement Terms of Use.

Send verification code

Back Change