Cooling desktop fan

2021-04-26 Home Appliance 5694 2 35

米象设计-王续锦

China · Home Appliance

Cooling desktop fan

2021-04-26 Home Appliance 5694 2 35

米象设计-王续锦

China · Home Appliance
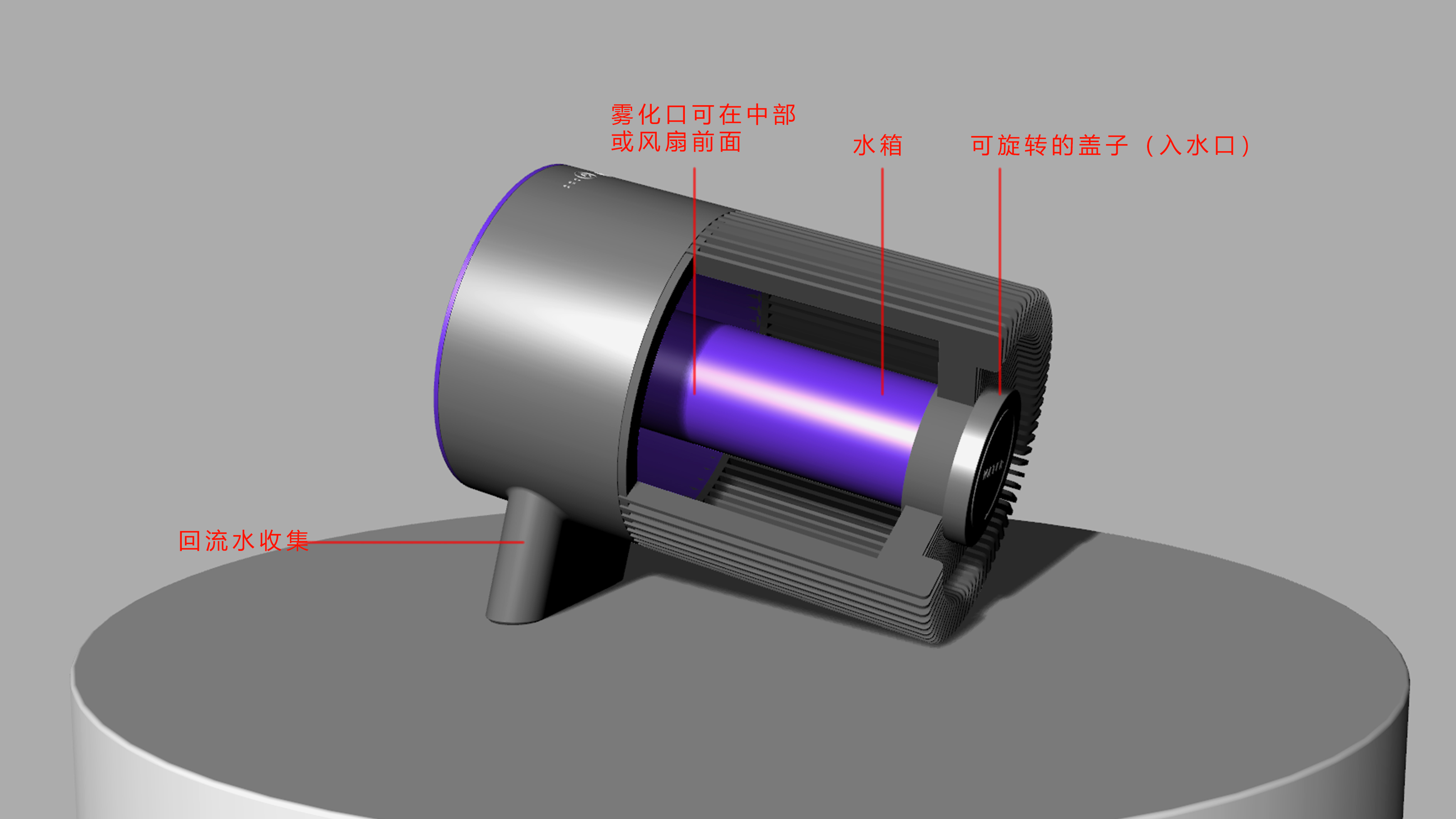
Cooling desktop fan,
Cooling desktop fan,
Cooling desktop fan,
Cooling desktop fan,
Cooling desktop fan,
Cooling desktop fan,
Cooling desktop fan,
Cooling desktop fan,
Cooling desktop fan,
Cooling desktop fan,
35 55
Users’ other works View More
Comment

Comment Board (2)

小心鱼籽儿 2021-04-27
Reply

Dyson Purple Cool

Write a comment
Appreciations Comment Favorites Back to top
Favorites
Create favorites

Create favorites

Favorite's name
Confirm
Online service
Back to top
Send verification code

Create

Read and agree to the User Agreement Terms of Use.

Send verification code

Back Change