Share an adjustable wrench project designed ten years ago

2023-10-18 Tools&Equipment 5191 18 72

一束光产品设计

China · Tools&Equipment

Share an adjustable wrench project designed ten years ago

2023-10-18 Tools&Equipment 5191 18 72

一束光产品设计

China · Tools&Equipment

Although this is a design project ten years ago, there is not much sense of disobedience in the present.
I was engaged in the design and research of hand tools from 2010 to 2015. At that time, I was doing the design and development of hand tools in a foreign trade company. This brand is positioned as maintenance grade products. (The above is industrial grade, for example, used on assembly lines; The following is the household grade, referred to as DIY). The positioning of the product is directly related to the product quality and design. For example, on the man-machine, the handle of DIY screwdriver product can be made into a cylinder, but if it is done in the special field, it may be regarded as a joke. The so-called form following function is estimated to be only the form.
During the design period, each project basically goes to the factory to see the process first, then uses it by itself, buys competing products/samples for testing, then analyzes the corresponding data, and finally gets its own design basis.
Each project has to spend a lot of time to understand and investigate the product form of the whole market in the early stage of design. Due to the product brand positioning, the relative research data sample is not particularly large.
The following content is the relevant information and design scheme that I collected together with another little brother at that time.
And at that time two years later on the basis of the new design and development.
Later, we have conducted in-depth understanding and development in the fields of wire cutters, screwdrivers, hand saws, level rulers, bricklaying knives, etc....

Adjustable wrench, hand tool design, tool design,

The preliminary investigation made a detailed understanding of the industry. Including professional brands such as FACOM/SATA/BAHCO/GEDORE/STANLEY/CRESCENT/Wendeng Power

Adjustable wrench, hand tool design, tool design,

differences in product specifications.
The main export market is not the same, the design specifications are not the same.

Adjustable wrench, hand tool design, tool design,

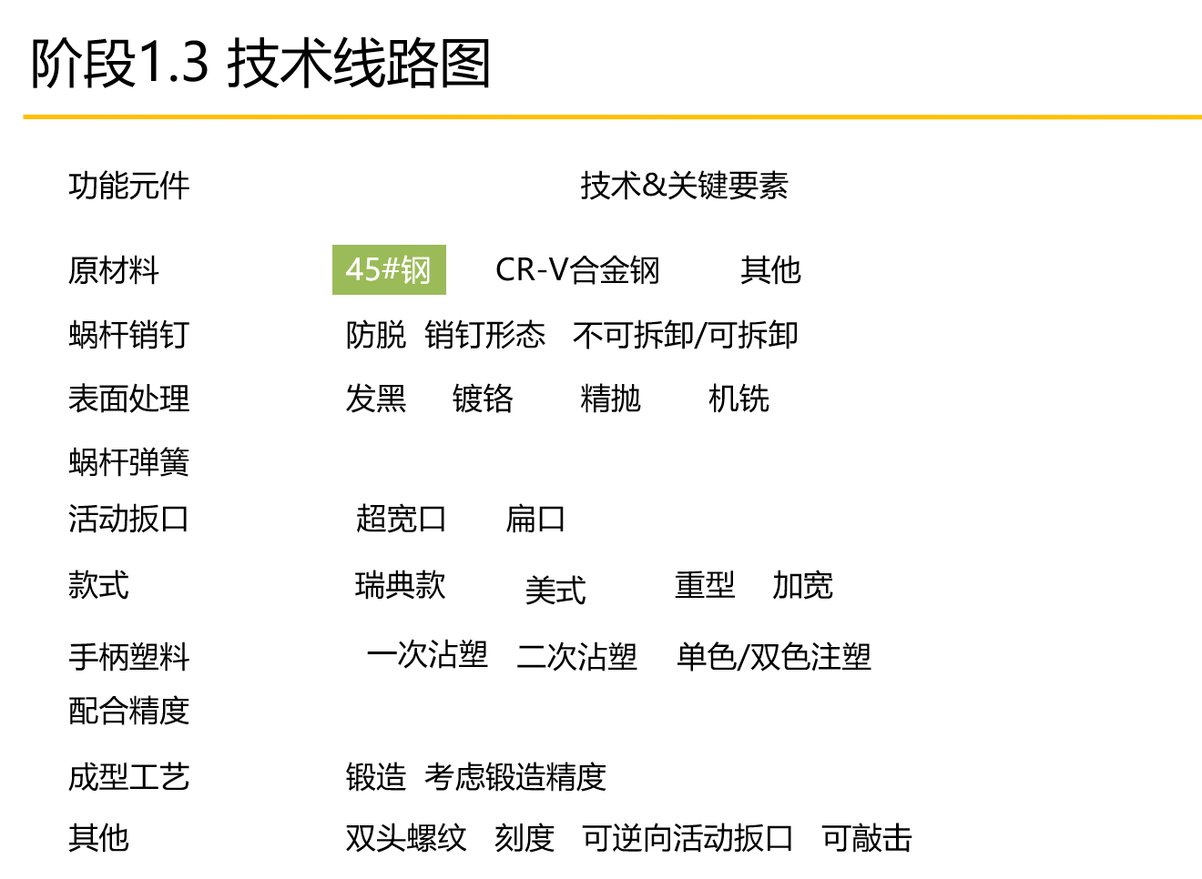
Technical circuit diagram, mainly looking for our suitable design circuit and clear quality type of our entire product

Adjustable wrench, hand tool design, tool design,

Market each style division

Adjustable wrench, hand tool design, tool design,

The products of different brands of the same specification are tested in practical operation, and the manual simulation wrench operation test is carried out on the torque machine.
and statistical score

Adjustable wrench, hand tool design, tool design,

The key secretaries of each wrench are extracted and the previous test data are integrated for reasonable evaluation. Including comfort, convenience and so on

Adjustable wrench, hand tool design, tool design,

Comprehensive comparison of other brands and positioning, it is recommended to supplement the product line. Of course, we also need to consider the market sales of other brands. Of course, we can ask our suppliers to get some information on shipments.
Some key dimensions and directions in the design were obtained in the preliminary research section;

These research data can generally be applied for many years, and also provide a lot of reference data for the next wrench development.

Adjustable wrench, hand tool design, tool design,

In the early stage, ps sometimes draws a schematic diagram.
10 "specifications for the column, design and development. After the final specification expansion.

Adjustable wrench, hand tool design, tool design,
Adjustable wrench, hand tool design, tool design,

Part of the draft screenshot

Adjustable wrench, hand tool design, tool design,
Adjustable wrench, hand tool design, tool design,

So far, I personally think this plan is still very good, the disadvantage is .... (should be heavier)

Adjustable wrench, hand tool design, tool design,
Adjustable wrench, hand tool design, tool design,
Adjustable wrench, hand tool design, tool design,
Adjustable wrench, hand tool design, tool design,

Part of the draft screenshot
Here is an independent exposition of head shaping.

Adjustable wrench, hand tool design, tool design,
Adjustable wrench, hand tool design, tool design,
Adjustable wrench, hand tool design, tool design,
Adjustable wrench, hand tool design, tool design,

Part of the product proofing effect.
A product we finally stainless steel material proofing, the effect is good,

Adjustable wrench, hand tool design, tool design,
Adjustable wrench, hand tool design, tool design,

Hand board production

72 59
Users’ other works View More
Comment

Comment Board (18)

卫悲回 2023-10-23
Reply

Now that a project has been completed in two weeks, how can I have time to do such detailed research

一束光产品设计Owner 2023-10-23
Reply
Yes, now a lot of the front is past the venue, and then said the design concept..., now are super fast...
Write a comment
JACKEY 2023-10-20
Reply

Professional analysis, professional design

一束光产品设计Owner 2023-10-20
Reply
Thank you. At that time, the boss was also demanding.
Write a comment
🆔傻仔👺🤏 2023-10-19
Reply

666

一束光产品设计Owner 2023-10-19
Reply
Thank you ~ ~
Write a comment
老幺 2023-10-18
Reply

Will the wrench involve stress?

一束光产品设计Owner 2023-10-18
Reply
Yes, there is. Some people will attach a long steel pipe behind the wrench to apply force. Generally, a concentrated stress will be generated at the movable slider, which is related to the accuracy of the adjustable wrench at this time. For example, if you hold an adjustable wrench and shake it a few times, the loud sound is the large gap (small gap), the large gap accuracy is poor, and it is easy to slip when using it. Therefore, professional maintenance may use a wrench more.
Write a comment

It should be that the stainless steel proofing photo was not left.

白子画ヾ 2023-10-18
Reply

666

一束光产品设计Owner 2023-10-18
Reply
Write a comment

visual inspection is good

一束光产品设计Owner 2023-10-18
Reply
Thank you
Write a comment
大朋友 2023-10-18
Reply

very good

一束光产品设计Owner 2023-10-18
Reply
Thank you
Write a comment
WowTkk 2023-10-18
Reply

Very complete product design, very solid data theory support! Good work!

一束光产品设计Owner 2023-10-18
Reply
Well, I did a lot of homework in the preliminary research at that time, and I feel that I have done a lot of work on design semantics now.
Write a comment

There is too much data and only part of it can be extracted. Including research data and program samples.

Appreciations Comment Favorites Back to top
Favorites
Create favorites

Create favorites

Favorite's name
Confirm
Online service
Back to top
Send verification code

Create

Read and agree to the User Agreement Terms of Use.

Send verification code

Back Change