[Design Strategy] Good Design ≠ Good Product? Rethinking the Design Value from the Perspective of Product Development

2025-06-07 Digital Intelligence 3141 6 25

JansonY

China · Home Appliance

[Design Strategy] Good Design ≠ Good Product? Rethinking the Design Value from the Perspective of Product Development

2025-06-07 Digital Intelligence 3141 6 25

JansonY

China · Home Appliance

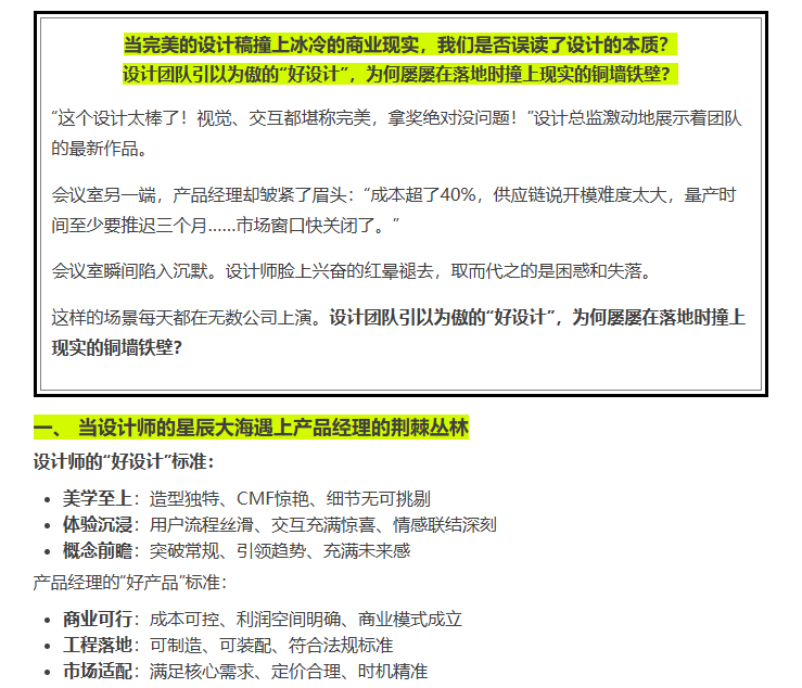
When the perfect design draft hits the cold business reality, do we misread the nature of design?
Why does the "good design" that the design team is proud of repeatedly hit the real iron wall when landing?
"This design is great! Visual and interactive are perfect, absolutely no problem to win the award!" The design director excitedly showcased the team's latest work.
At the other end of the conference room, the product manager frowned: "The cost is over 40%. The supply chain says that the mold opening is too difficult, and the mass production time will be delayed for at least three months... The market window is about to close."
The conference room fell silent for an instant. The glow of excitement on the designer's face fades and is replaced by confusion and loss.
This kind of scene plays out in countless companies every day. Why does the "good design" that the design team is proud of repeatedly hit the real iron wall when landing?
Photo by USu Lee

Industrial Design, Rendering, Medical, Beauty instrument,
Industrial Design, Rendering, Medical, Beauty instrument,
Industrial Design, Rendering, Medical, Beauty instrument,
Industrial Design, Rendering, Medical, Beauty instrument,
Industrial Design, Rendering, Medical, Beauty instrument,
Industrial Design, Rendering, Medical, Beauty instrument,
Industrial Design, Rendering, Medical, Beauty instrument,
Industrial Design, Rendering, Medical, Beauty instrument,
Industrial Design, Rendering, Medical, Beauty instrument,
Industrial Design, Rendering, Medical, Beauty instrument,
Industrial Design, Rendering, Medical, Beauty instrument,
Industrial Design, Rendering, Medical, Beauty instrument,
Industrial Design, Rendering, Medical, Beauty instrument,
Industrial Design, Rendering, Medical, Beauty instrument,
25 32
Users’ other works View More
Comment

Comment Board (6)

Design is not a castle in the air, but a deep insight into the essence of life.

BINGO 2025-06-17
Reply

This air outlet design cannot produce the wind

研梦创心设计 2025-06-24
Reply
When I was about to talk about this problem, I found that someone had already said it.
Write a comment
祝福街 2025-06-09
Reply

Dry Goods

凉如烟 2025-06-09
Reply

quite good

单眼皮我 2025-06-09
Reply

Great, huh

Appreciations Comment Favorites Back to top
Favorites
Create favorites

Create favorites

Favorite's name
Confirm
Online service
Back to top
Send verification code

Create

Read and agree to the User Agreement Terms of Use.

Send verification code

Back Change