[Collection] Inside Story of Industrial Design Collection: Have you been successful in the 3 designs that big factories dislike most?

2025-05-06 Digital Intelligence 8283 16 74

JansonY

China · Home Appliance

[Collection] Inside Story of Industrial Design Collection: Have you been successful in the 3 designs that big factories dislike most?

2025-05-06 Digital Intelligence 8283 16 74

JansonY

China · Home Appliance

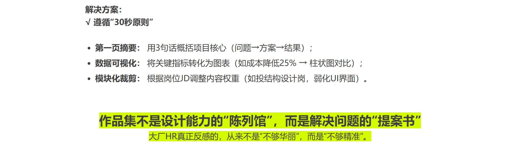
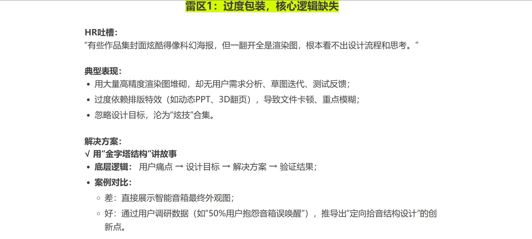
The portfolio is not a "gallery" of design ability, but a "proposal" to solve the problem"
What HR really dislikes is never "not gorgeous enough", but "not accurate enough".

Industrial Design, Rendering, Medical, Beauty instrument,
Industrial Design, Rendering, Medical, Beauty instrument,
Industrial Design, Rendering, Medical, Beauty instrument,
Industrial Design, Rendering, Medical, Beauty instrument,
Industrial Design, Rendering, Medical, Beauty instrument,
Industrial Design, Rendering, Medical, Beauty instrument,
Industrial Design, Rendering, Medical, Beauty instrument,
Industrial Design, Rendering, Medical, Beauty instrument,
Industrial Design, Rendering, Medical, Beauty instrument,
Industrial Design, Rendering, Medical, Beauty instrument,
Industrial Design, Rendering, Medical, Beauty instrument,
Industrial Design, Rendering, Medical, Beauty instrument,
Industrial Design, Rendering, Medical, Beauty instrument,
Industrial Design, Rendering, Medical, Beauty instrument,
Industrial Design, Rendering, Medical, Beauty instrument,
Industrial Design, Rendering, Medical, Beauty instrument,
Industrial Design, Rendering, Medical, Beauty instrument,
Industrial Design, Rendering, Medical, Beauty instrument,
Industrial Design, Rendering, Medical, Beauty instrument,
74 129
Users’ other works View More
Comment

Comment Board (16)

Zanx 阿寻 2025-05-14
Reply

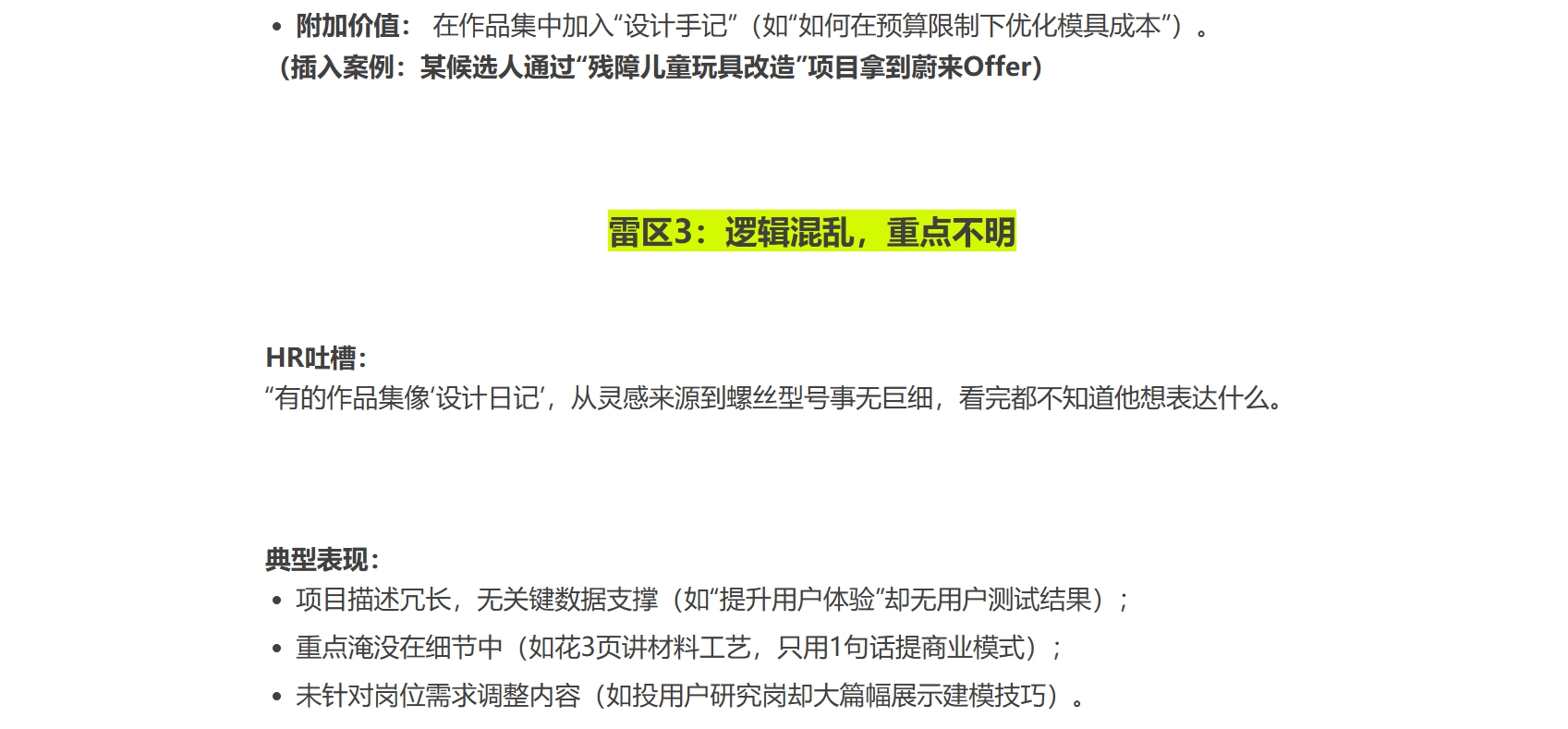
However, the author seems to have fallen into the minefield written in the article

JansonYOwner 2025-05-14
Reply
Listening
Write a comment
PIGBANG 2025-05-07
Reply

Is this your portfolio of fresh graduates? HR can't understand the portfolio of industrial design at all. It's all for the head of the department. The portfolio of product design can be seen only by looking at it, even if it is only an effect diagram.

你真是个可恶的小子 2025-05-07
Reply
I think so, too. It's almost the same at a glance whether the work is good or not. When you look at it carefully, you always look at the details.
人间喜剧 2025-05-08
Reply
Not necessarily, in fact, different industries are different. Of course, the effect diagram should be done well, but if you typeset the innovation points of your design well, you can also give the work a lot of points.
PIGBANG 2025-05-09
Reply
I didn't say not to let go of innovations, but his examples were very wordy. Only those who cross the line need to design and explain. One or two detailed drawings of the peers are enough. A good design can tell stories by itself. Moreover, he gave an example of 16 pictures in this work, and there were too many meaningless pictures. The aesthetic and cognitive level of the writer is not enough.
JansonYOwner 2025-05-09
Reply
You're right. thank you for counting
JansonYOwner 2025-05-09
Reply
Just write casually, don't spray if you don't like it.
JansonYOwner 2025-05-09
Reply
I hope you can also share one or two detailed pictures and tell stories for everyone to learn.
PIGBANG 2025-05-12
Reply
For example, long-winded is a fact, everything is detailed and repeated to show the response to minefield three. I won't do self-certification here. If I'm not convinced, I'll find a few more people to look at it. It's normal for an article to have a different point of view.
JansonYOwner 2025-05-12
Reply
What you said is right. How about sending out a work for everyone to learn?
PIGBANG 2025-05-12
Reply
No need, I don't write articles. This is what you are not satisfied with. What else does this mentality output? You just want to praise and write any articles. Just read the number. Ten thousand steps back, I have to cook a meal to prove myself?
JansonYOwner 2025-05-12
Reply
Write a comment
洛宁 2025-05-07
Reply

Okay, okay, okay.

白色橡皮檫 2025-05-07
Reply

Excellent

专业司机 2025-05-07
Reply

You're right.

Appreciations Comment Favorites Back to top
Favorites
Create favorites

Create favorites

Favorite's name
Confirm
Online service
Back to top
Send verification code

Create

Read and agree to the User Agreement Terms of Use.

Send verification code

Back Change