[Why is your design always short of breath?] How to build explosive products

2025-03-29 Digital Intelligence 3954 8 48

JansonY

China · Home Appliance

[Why is your design always short of breath?] How to build explosive products

2025-03-29 Digital Intelligence 3954 8 48

JansonY

China · Home Appliance

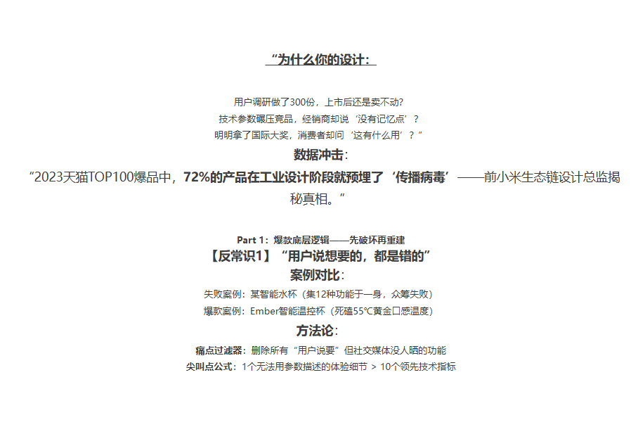
Why your design:
300 copies of user research have been done, but they still cannot be sold after listing?
The technical parameters rolled the competing products, but the dealer says' no memory point '?
Clearly won the international award, but consumers ask 'what's the use of this '?"

Industrial design, rendering, medical, beauty instrument, explosive products,
Industrial design, rendering, medical, beauty instrument, explosive products,
Industrial design, rendering, medical, beauty instrument, explosive products,
Industrial design, rendering, medical, beauty instrument, explosive products,
Industrial design, rendering, medical, beauty instrument, explosive products,
Industrial design, rendering, medical, beauty instrument, explosive products,
Industrial design, rendering, medical, beauty instrument, explosive products,
Industrial design, rendering, medical, beauty instrument, explosive products,
Industrial design, rendering, medical, beauty instrument, explosive products,
Industrial design, rendering, medical, beauty instrument, explosive products,
Industrial design, rendering, medical, beauty instrument, explosive products,
Industrial design, rendering, medical, beauty instrument, explosive products,
Industrial design, rendering, medical, beauty instrument, explosive products,
Industrial design, rendering, medical, beauty instrument, explosive products,
Industrial design, rendering, medical, beauty instrument, explosive products,
48 38
Users’ other works View More
Comment

Comment Board (8)

That's great. I learned it. Thank you for sharing.

后天星期几八 2025-04-07
Reply

Let's cheer together

It's not easy

风乎舞雩 2025-03-31
Reply

Too is that

JansonYOwner 2025-03-31
Reply
Write a comment
欠踹的背影 2025-03-31
Reply

There is always a distance from perfection.

JansonYOwner 2025-03-31
Reply
No perfect, just better
Write a comment
Appreciations Comment Favorites Back to top
Favorites
Create favorites

Create favorites

Favorite's name
Confirm
Online service
Back to top
Send verification code

Create

Read and agree to the User Agreement Terms of Use.

Send verification code

Back Change